垃圾渗滤液中污染物成分复杂,有机物、氨氮及盐分含量高,属于难降解的污水。常规而言垃圾渗滤液包含三种类型:填埋场渗滤液、焚烧厂渗滤液及垃圾中转站渗滤液,其中填埋场渗滤液的水质水量随季节变化波动幅度最大。随着城市垃圾的增速加快,有些垃圾填埋场处理规模无法满足实际需求,雨季又易造成渗滤液存量超过红线,因此渗滤液应急处理服务呼之欲出。
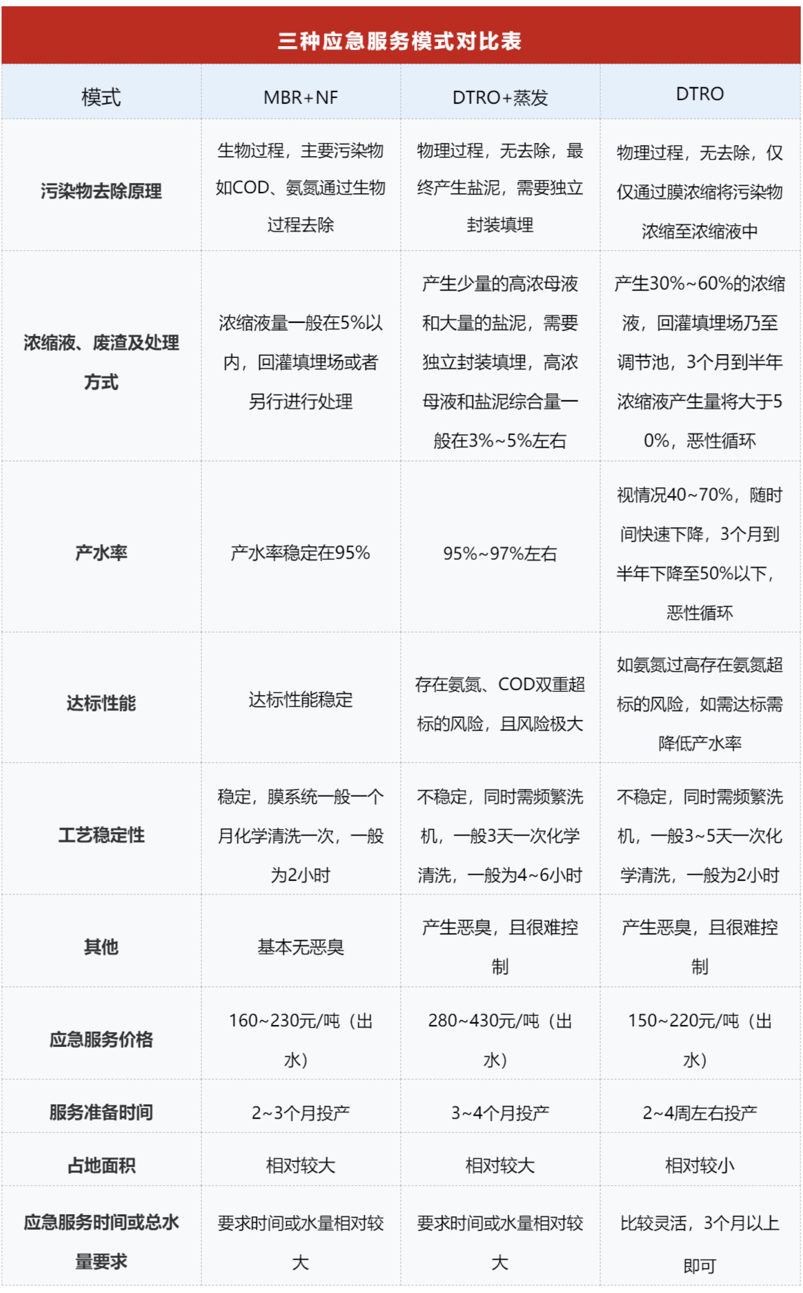
目前渗滤液常见的应急服务模式如下:

因此从长远效益来考虑,MBR+NF生物处理法才是解决渗滤液处理的根本方法。
betway必威应急服务模式
betway必威是环保服务型公司,除提供渗滤液一站式解决方案和委托运营服务,还可以提供渗滤液处理工程的全生命周期的全方位服务。基于目前渗滤液应急市场,betway必威推出以“DTRO临时应急+快速拼装式MBR+NF”为主的应急服务模式。

1、急客户之所急,利用现有DTRO设备提供为期2~3个月的DTRO应急服务。
2、基于标准化模块化设计的理念,同时以快速拼装的方式建造半永久性的MBR+NF应急服务设施,生化池以LIPP罐或钢罐的方式建造(15~30天即可投用),膜处理装置以集装箱方式提供,整体服务准备时间约为2~3个月。
3、根据项目实际需要,可选择性增加RO及浓缩液处理系统,浓缩液处理推荐采用减量化+蒸发工艺。
betway必威应急服务模式优势:
整体应急服务不间断;
长短结合,在规划得当的情况下,不仅解决了积存渗滤液的问题,又解决了新产生的渗滤液问题,从根本上解决了客户近期和长期所面临的问题;
应急系统由于没有任何建、构筑物,通过服务购买的形式,可减少项目建设前期相关手续的办理,节约项目启动时间。

相关案例
山东嘉祥县垃圾中转站配套渗滤液应急处理服务采购项目

处理规模:100吨/天
处理工艺:水质均衡+外置式MBR+NF
出水水质:COD≤500mg/L、氨氮≤45mg/L、TN≤70mg/L、6.5≤PH≤9.5
常州市生活废弃物处理中心渗滤液处理提标扩能BOT项目

处理规模:550吨/天
处理工艺:MBR+纳滤NF/反渗透RO
出水水质:《城镇污水处理厂污染物排放标准》(GB18918-2002)一级A标准
老虎冲垃圾场渗沥液处理扩容工程购买服务项目

处理规模:500吨/天
处理工艺:水质均衡+外置式MBR+NF+RO
出水水质:《城镇污水处理厂污染物排放标准》(GB18918-2002)一级A标准